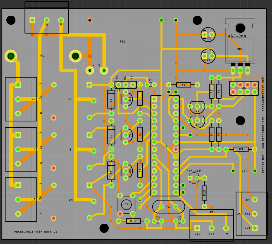
Momenteel worden door Seeed (https://www.seeedstudio.io/) de eerste PCB ontwerpen van de hoofdunit en meetunit van Pond[CTRL] gefabriceerd! PCB fabricage is bij hen vrij goedkoop, alleen moet je wat langer wachten op de levering (12-22 werkdagen).

Na levering zal ik de componenten plaatsen en testen en indien alles werkt zoals bedoeld, dan zal ik de behuizing in 3D gaan ontwerpen. Als alles werkt zal ik ook de Gerber-bestanden als download ter beschikking stellen.
